党群工作

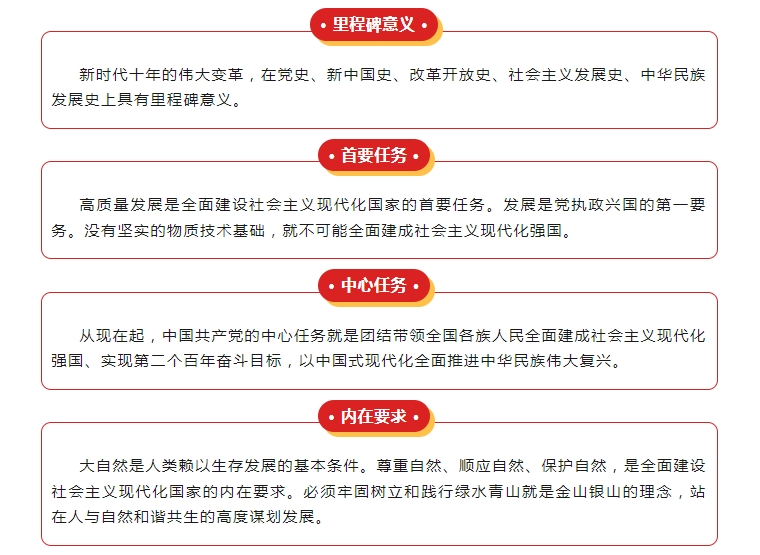
【应知应会】党的二十大应知应会知识点①
2024-05-22
【警示案例】中央纪委国家监委公开通报五起违反中央八项规定精神典型问题
2024-04-26

【纪法小课堂】党纪学习教育 · ①丨《中国共产党纪律处分条例》共经历几次修订
2024-04-24
【纪法小课堂】明纪释法丨国企管理人员为亲友非法牟利,如何精准定性?
2024-03-28
【警示案例】长沙通报5起领导干部违规干预和插手工程建设项目典型案例
2024-03-27

2024-05-22
2024-04-26

2024-04-24
2024-03-28
2024-03-27